Der Markt für Elektromotoren boomt nicht nur durch den Trend zur Elektromobilität, auch industrielle Anwendungen generieren einen stetig wachsenden Bedarf. Bei der Entwicklung einer teilautomatisierten Fertigungslinie für die flexible Produktion von Elektromotoren des Unternehmens Risomat zeigte sich, dass die Sicherheitstechnik durch die Komplexität der Sicherheitslogik zum Produktivitätshemmschuh wird. Die Lösung: die Visualisierung der Systemzustände in der Softwaremodellierungssprache UML (= Unified Modeling Language).

„Unser neues Fertigungskonzept für die Herstellung von Statoren für Elektromotoren basiert auf einem patentierten Portalkran, der mehrfach von Arbeitsstationen benötigte Funktionen wie drehen, schwenken, spannen oder positionieren bereitstellt und – selber mit Werkzeugen ausgestattet – auch Prozessaufgaben übernimmt. „Das vereinfacht den Aufbau der Arbeitsstationen und macht die Anlagen wesentlich flexibler“, beschreibt Hubert Halder, Geschäftsführer der risomat GmbH in Baienfurt, ein wesentliches Erfolgsmerkmal des neuen Anlagentyps. Das Unternehmen baut Spezialmaschinen für die Herstellung von Elektromotoren, Generatoren, Pumpen, Automobilkomponenten und Linearmotoren und ist in Europa einer der Technologieführer auf diesem Spezialgebiet. Der Anlagentyp mit Portalkran ist für eine effiziente Herstellung variabler Statorypen mit verschiedenen Außendurchmessern und Statorlängen ausgelegt und erlaubt die flexible Fertigung geringer Stückzahlen.
Mit der Entwicklung des Portalkrans hatte risomat nun viele Vorteile beim Bau der Anlagen. Um die Vorteile der neuen Anlage voll auszuschöpfen, war ein intelligentes Sicherheitssystem erforderlich. „Das Konzept dieser Anlagen basiert darauf, dass Bearbeitungsmodule, die gerade nicht vom Portalkran bedient werden, teilweise als Handarbeitsplätze vom Bediener genutzt werden können. Dies erfordert, dass die Anlage in verschiedene Sicherheitszonen in Abhängigkeit von der Position des Portalkrans eingeteilt wird, denn andernfalls führt ein Not-Aus in einem Anlagenteil zum Stillstand der ganzen Maschine. Das ist für unsere Kunden in dieser Form natürlich nicht tragbar“, sagt Halder. Da risomat seit vielen Jahren Automatisierungslösungen von B&R einsetzt, war das Steuerungssystem für diesen neuen Anlagentyp mit B&R bereits zum Projektstart definiert. Für die Umsetzung der Gesamtmaschinensteuerung und der Sicherheitssteuerung setzte risomat einen B&R-Qualified-Partner ein. Die Wahl fiel auf Pantec Automation, einem Systemhersteller für Steuerungslösungen im Maschinen- und Anlagenbau, mit Sitz in Liechtenstein.

Herausforderungen an die Sicherheitstechnik
„Neben dem Handling der dynamischen Sicherheitszonen ergab sich im Projekt auch noch eine zweite Herausforderung hinsichtlich der Sicherheitstechnik“, so Halder. „Aus technischen Gründen war es notwendig, dass sowohl Portalkran als auch die Bearbeitungsmodule mit autonomen SPS- und Sicherheitssteuerungen ausgestattet werden mussten. Dies erforderte den Aufbau einer übergeordneten Sicherheitskommunikation.“
B&R-Sicherheitstechnik besticht mit Durchgängigkeit
Das Thema der Sicherheitskommunikation war für Projektleiter Florian Hartmann von Pantec Automation allerdings pragmatisch lösbar. „B&R bietet die gesamte Palette an Steuerungs- und Sicherheitstechnik, welche einen modularen Systemaufbau sehr gut unterstützt“, sagt Hartmann. „Damit kommt es auch bei hierarchischem Aufbau zu keinem Zeitpunkt zu einem Systembruch und alle Komponenten können mit der B&R-Software Automation Studio programmiert werden.“ Für den Anlagentyp wird als Sicherheitssteuerung eine SafeLogic der Baureihe X20SL8100 zusammen mit sicheren I/O-Modulen in IP20- und IP67-Ausführung eingesetzt.
Damit wird PL e beziehungsweise SIL 3 erfüllt. Im Portalkran werden auch zwei sichere Achsen eingesetzt, da die vertikale und die horizontale Position des Portals sicherheitstechnische Auswirkungen auf die Bearbeitung an den einzelnen Stationen hat. Des Weiteren kommen zur Absicherung neben Lichtgittern auch 2D-Laserscanner und Sicherheitstrittmatten zum Einsatz.“

Dynamische Sicherheitszonen als Herausforderung
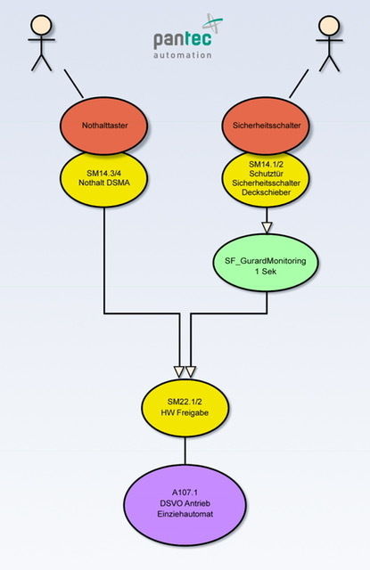
Bei der Problematik der verschiedenen Sicherheitszonen war Hartmann und seinem Team aber schnell klar, dass eine klassische textuelle Beschreibung der Sicherheitslogik nicht ausreicht, um die Systemzustände vollständig und transparent zu beschreiben. Mit der Idee UML, die Pantec in der Softwareentwicklung unter anderem für dynamische Zustandsbeschreibungen einsetzt, auch für die Herleitung und Beschreibung der Safety-Zustände zu verwenden, wurde der Weg zu einer Lösung geebnet. Auf der Grundidee UML wurde ein dreistufiger Safety-Prozess entwickelt, der den Weg vom freigegebenen Sicherheitskonzept zur getesteten Sicherheitssteuerung beschreibt. Dieser Prozess ermöglicht es, die Logik einer sicheren Applikation transparent zu entwerfen und zu dokumentieren. Damit lässt sich bei der Abnahme die Funktion der Safety-SPS nachvollziehbar und lückenlos prüfen und dokumentieren.
Der dreistufige UML-Safety-Prozess im Detail
In der ersten Phase des Prozesses werden die im Elektroschema eingearbeiteten Safety-Komponenten in sogenannten Use Cases in UML dargestellt. Anschließend erfolgt die Abbildung der Sicherheitslogik. Dabei wird festgelegt, welcher Use Case zu welchem Sicherheitsstatus führt. Bei diesem Schritt ist eine enge Zusammenarbeit von Software-Entwickler, Sicherheitsbeauftragtem und Konstrukteur notwendig. Eine Prämisse dabei ist, den Sicherheitsstatus so zu definieren, dass lokale Not-Aus-Funktionen die Maschinenfunktion weitestgehend nicht einschränken.
In der zweiten Phase des UML-Safety-Prozesses wird die modellierte Sicherheitsapplikation codiert und der Abnahmetest direkt aus den Use Cases abgeleitet. Neben der logischen Prüfung umfasst der Abnahmetest auch die gesamte Safety Hardware und ihre Verdrahtung.
In der dritten Phase wird der Abnahmetest durchgeführt und das Safety System anschließend durch den Sicherheitsbeauftragten freigegeben. Für Halder überzeugt das Modell aus mehreren Perspektiven: „Mit dem UML-Safety-Prozess kann ich meinen Kunden eine höhere Maschinenverfügbarkeit bieten."

Weitere B&R-Innovationen für Risomat
Bei der Entwicklung der Stator-Fertigungslinie vollzog Pantec Automation außer der SSPS-Modellierung mit UML noch weitere Innovationsschritte für Risomat. Ein wesentlicher Schritt war die Entwicklung eines durchgängig modularen Softwareframeworks. Durch die automatische Generierung von B&R-Steuerungscodes konnte der Aufwand für die Software-Entwicklung der Maschine deutlich reduziert werden. Des Weiteren wurden erstmals mapp-Komponenten von B&R eingesetzt.
Die generelle Anlagenperformance konnte durch den Umstieg auf eine Steuerung mit dem Automation PC APC2100 von B&R erhöht werden.
Auch das Mensch-Maschine-Interface wurde überarbeitet: Es wird nun ein 15,4"-Panel mit SDL3-Technologie von B&R eingesetzt. Darüber hinaus wurde mit einer Usability-Analyse das bestehende Bedienkonzept geprüft und optimiert. Die Ergebnisse flossen in einen Styleguide für künftige Bedienpanels von risomat ein.
Vorteile von UML (= Unified Modeling Language) auf einen Blick
- Highlights
- Bei der Konzeption: Die Kommunikation zwischen Software-Entwicklung und Maschinenbau wird durch das UML-Modell stark vereinfacht. Es schafft einen guten Überblick und erleichtert Ergänzungen oder Änderungen.
- Bei der Abnahme: Mit der UML-Visualisierung lassen sich Testfälle umfassend und einfach planen. Der Abnahmetest wird transparent und umfassend dokumentiert. Durch den strukturierten Ablauf verkürzt sich die Testzeit.
- Im Betrieb: Die einfache Visualisierung in UML verschafft dem Bediener und dem Servicetechniker einen schnellen Überblick über die Zusammenhänge und Funktionen der speicherprogrammierbaren Steuerung.
![]() | Hubert Halder Geschäftsführer, risomat GmbH „Mit dem UML-Safety-Prozess kann ich meinen Kunden sowohl eine höhere Maschinenverfügbarkeit, als auch eine hohe Transparenz bezüglich der Safety-SPS bieten." |
![]() | Florian Hartmann Projektleiter, Pantec Engineering AG „Die perfekt abgestimmte B&R-Produktpalette ermöglicht die modulare Einbindung der Sicherheits- in die Steuerungstechnik - ganz ohne Systembrüche.“ |

